重庆市经济和信息化委员会 重庆市科学技术局关于重庆市第二批产业...
重庆市经济和信息化委员会
·
根据《关于印发〈重庆市产业创新综合体建设方案(2024—2027年)〉的通知》(渝经信发〔2024〕64号)和《关于开展2025年重庆市产业创新综合体建设项目申报的通知》(渝经信发〔2025〕59号)要求,经各申报单位自主申报、区县推荐、专家评审、委党组会议审议,拟确定14家第二批产业创新综合体(科技型企业主导型)建设单位,现予以公示。
公示期内,如有异议,请以书面形式向我委反映。以单位名义反映的应加盖公章,以个人名义反映的应署真实姓名,并写明本人工作单位、通讯地址和联系电话。不符合上述要求的,不予受理。
公示时间:2026年1月23日—1月29日
联系电话:023—63899456
监督电话:023—63898234
地址:重庆市两江新区云杉南路12号2014室
重庆市经济和信息化委员会 重庆市科学技术局
年月3日
附件
重庆市第二批产业创新综合体(科技型企业
主导型)拟建设单位

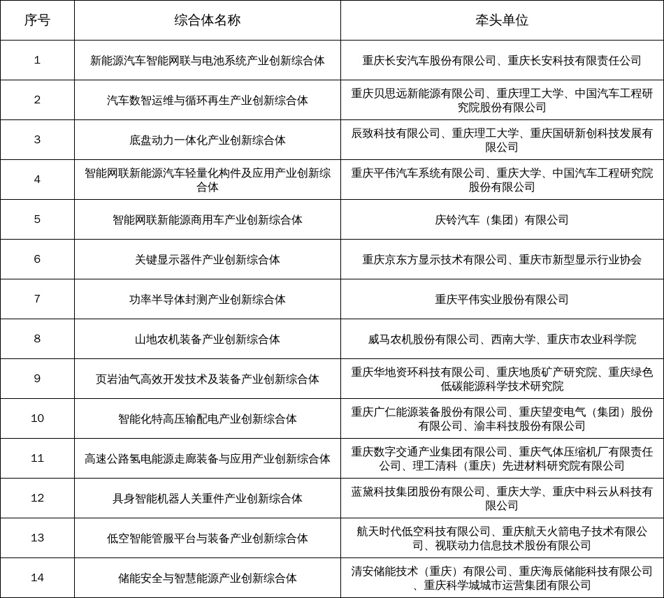
|
序号 |
综合体名称 |
牵头单位 |
|
1 |
新能源汽车智能网联与电池系统产业创新综合体 |
重庆长安汽车股份有限公司、重庆长安科技有限责任公司 |
|
2 |
汽车数智运维与循环再生产业创新综合体 |
重庆贝思远新能源有限公司、重庆理工大学、中国汽车工程研究院股份有限公司 |
|
3 |
底盘动力一体化产业创新综合体 |
辰致科技有限公司、重庆理工大学、重庆国研新创科技发展有限公司 |
|
4 |
智能网联新能源汽车轻量化构件及应用产业创新综合体 |
重庆平伟汽车系统有限公司、重庆大学、中国汽车工程研究院股份有限公司 |
|
5 |
智能网联新能源商用车产业创新综合体 |
庆铃汽车(集团)有限公司 |
|
6 |
关键显示器件产业创新综合体 |
重庆京东方显示技术有限公司、重庆市新型显示行业协会 |
|
7 |
功率半导体封测产业创新综合体 |
重庆平伟实业股份有限公司 |
|
8 |
山地农机装备产业创新综合体 |
威马农机股份有限公司、西南大学、重庆市农业科学院 |
|
9 |
页岩油气高效开发技术及装备产业创新综合体 |
重庆华地资环科技有限公司、重庆地质矿产研究院、重庆绿色低碳能源科学技术研究院 |
|
10 |
智能化特高压输配电产业创新综合体 |
重庆广仁能源装备股份有限公司、重庆望变电气(集团)股份有限公司、渝丰科技股份有限公司 |
|
11 |
高速公路氢电能源走廊装备与应用产业创新综合体 |
重庆数字交通产业集团有限公司、重庆气体压缩机厂有限责任公司、理工清科(重庆)先进材料研究院有限公司 |
|
12 |
具身智能机器人关重件产业创新综合体 |
蓝黛科技集团股份有限公司、重庆大学、重庆中科云从科技有限公司 |
|
13 |
低空智能管服平台与装备产业创新综合体 |
航天时代低空科技有限公司、重庆航天火箭电子技术有限公司、视联动力信息技术股份有限公司 |
|
14 |
储能安全与智慧能源产业创新综合体 |
清安储能技术(重庆)有限公司、重庆海辰储能科技有限公司、重庆科学城城市运营集团有限公司 |
关于我们
行业资讯 | 市场数据 | 产业分析 | 行业智库
聚焦光伏、储能、氢能… 专注于打造产业大数据平台,汇聚平台力量,助力产业发展
欢迎:商务合作/投稿交流/意见反馈
编辑:小新
监督意见/投稿爆料:0571-85871518 news@databm.com
本文内容为作者个人观点,不代表数字新能源立场。如有任何疑问,请联系news@databm.com。(转载说明)